新闻中心
公司动态
福建工大设计院五项成果获省国土空间规划优秀科技成果奖
发布时间:2025-12-12
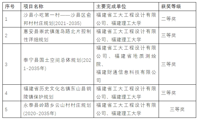
近日,第一届福建省国土空间规划优秀科技成果奖评选结果完成公示。福建省招标股份有限公司权属企业——福建省工大规划设计院有限公司(原“福建省工大工程设计有限公司”)凭借扎实的专业技术能力脱颖而出,一举摘得1项二等奖、4项三等奖,在此次省级行业评选中交出亮眼答卷。

此次获奖的五个项目,均由福建工大设计院作为第一完成单位,联合福建理工大学、福建省地质测绘院等高校及专业机构共同攻关完成。项目类型全面覆盖总体规划、详细规划、专项规划等国土空间规划核心领域,既展现了工大设计院在规划编制全链条中的专业积淀与技术优势,也凸显了其团队在创新研究与实践应用深度融合方面的过硬实力。

泰宁国土空间总体规划(县域国土空间总体格局规划图)
惠安县崇武镇莲岛路北片控制性详细规划(规划结构图)
据悉,为贯彻落实《中共中央 国务院关于建立国土空间规划体系并监督实施的若干意见》,根据党和国家功勋荣誉表彰工作委员会办公室有关批复要求和《评比达标表彰活动管理办法》,自然资源部启动了第一届全国优秀国土空间规划奖评选工作。该奖项为我国空间规划领域的最高奖项,每三年评选一次。
为择优推荐优秀成果冲击全国奖项,福建省自然资源厅同步组织开展第一届福建省国土空间规划优秀科技成果奖评选及全国优秀国土空间规划奖推荐工作,最终评出一等奖20项、二等奖31项、三等奖38项。
来源:闽交监理